Dub Dub
An app to make it easy to find Rick and Morty characters
tegami.mp4
👩🏾💻 Technologies
- UIKit
- ViewCode, auto layout
- VIP Clean Architecture
- swiftlint
- API REST
- Core Data
- Dependency injection and inversion of control
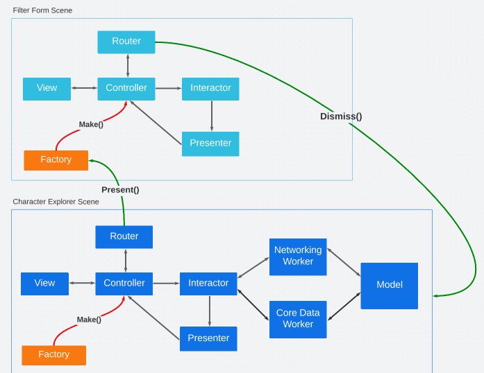
📱 Architecture diagram
💻 Requirements to install code
Before starting, check the following requirements:
- MacOS
- Xcode installed
- Git installed
🚀 Installing app code on macbook
if you have ssh configured, run the command
git clone git@github.com:yago-marques/Dub-Dub.git
if you don’t have ssh configured, run the command
git clone https://github.com/yago-marques/Dub-Dub.git
After installing, open the installed folder with XCode and run command + R
📫 Contributing
- Fork this repository
- Create a new branch:
git checkout -b <branch_name>. - Make changes and commit:
git commit -m '<commit_message>' - Send to base branch:
git push origin Dub-Dub / <local> - Create a pull request.
see the GitHub documentation on how to create a pull request


0 Comments